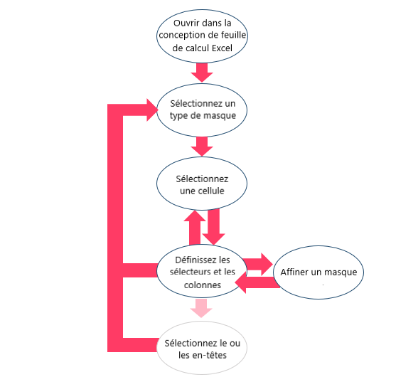
Création de masques

En général, vous créez des masques en suivant cette procédure :

procédure à suivre pour créer un masque.

 

Cliquez sur une étape pour accéder à la page d’aide correspondante.

 

Remarques :

  • Vous devez au minimum définir un masque de détail. Consultez cette page pour en savoir plus au sujet des types de masque.

  • Vous pouvez créer jusqu’à 16 modèles.  

  • Vous pouvez définir des masques qui vous permettront d’extraire les valeurs de plus d’une colonne. Un masque peut donc avoir plusieurs sélecteurs.

  • La Conception de feuille de calcul est dotée d’une fonctionnalité Guidez-moi qui peut vous aider à définir vos masques.

 

 

 

 

 

 

© 2025 Altair Engineering Inc. All Rights Reserved.

Intellectual Property Rights Notice | Technical Support