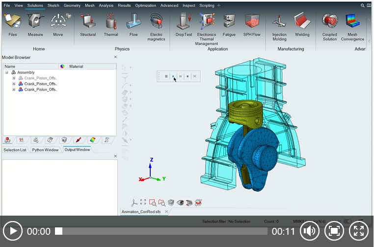
Motion Animation
The Motions defined in SPH Solution could be previewed to check whether the motion definitions are correct.
The option is available in SPH Solution > Loads and Constraints > Right Click > Start Animation.

Animation is supported for the following motions
- Rotation
- Translation
- Con-Rod motion
- Planetary motion
Rotation
Translation
Con-Rod Motion
Planetary Motion

