SS-T:4040 複数荷重ケースワークベンチ
チュートリアルレベル:中級複数荷重ケースワークベンチの使用方法を学びます。
- 目的
- SimSolidは、簡略化されていない形状を使用したパートとアセンブリに対して機能するメッシュレス構造解析を実行しますが、ジオメトリの不完全性に寛容で、数秒から数分で実行を完了します。このチュートリアルでは次の操作を実行します:
- 複数荷重ケースワークベンチの作成方法を学びます。
- 力とリモート荷重をインポートして、各サブケースを手動で作成することにより、荷重ケースを追加する方法を学びます。
- 情報をプロットして選択することにより、結果を確認する方法を学びます。
- モデルの説明
- このチュートリアルには以下のモデルファイルが必要です。
- MultipleLoadcases.ssp
- ImportLoads.csv
- Import_RemoteLoads.csv
プロジェクトを開く
- 新しいSimSolidセッションを開始します。
-
メインウィンドウのツールバーでプロジェクトを開く
をクリックします。
- プロジェクトファイルを開くダイアログで、MultipleLoadcases.sspを選択します。
- OKをクリックします。
複数荷重ケースワークベンチの作成
-
メインウィンドウのツールバーで、 構造解析
をクリックします。
-
複数荷重ケースをドロップダウンメニューから選択します。
プロジェクトツリーにワークベンチが表示されます。
-
ワークベンチツールバーで、慣性リリーフ
をクリックします。
力のインポート
- プロジェクトツリーで複数荷重ケース 1サブケースを選択します。
- ワークベンチツールバーでをクリックします。
- インポートされた力ダイアログでcsvからインポートをクリックします。
-
ファイルエクスプローラからImportLoads.csvを選択し、開くをクリックします。
インポートした力がダイアログに表示され、モデリングウィンドウにマップされます。必要に応じ、この力の値をテーブルで編集できます。
図 2. 
- 荷重ケースプルダウンメニューで、荷重を確認します。
- OKをクリックします。
リモート荷重のインポート
- プロジェクトツリーで、Multi-loadcases 1ワークベンチを選択します。
- ワークベンチツールバーで、を選択します。
- Imported remote loadsダイアログでImport from CSVをクリックします。
-
ファイルエクスプローラからImportRemoteLoads.csvを選択し、Openをクリックします。
インポートしたリモート荷重がダイアログに表示され、モデリングウィンドウにマップされます。テーブルでリモート座標、力およびモーメントの成分を編集できます。必要に応じてフェイスマッピングも編集できます。
図 4. 
- オプション:
フェイスマッピングを編集します。
-
Imported remote loadsダイアログでOKをクリックします。
荷重ケースがプロジェクトツリーに表示されます。荷重ケース名は.csvファイルから取得されます。
図 7. 
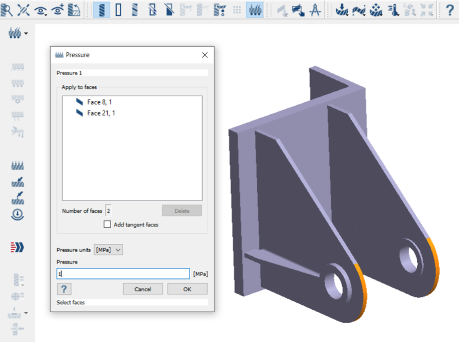
荷重ケースを手動で作成
- プロジェクトツリーで複数荷重ケース 1サブケースを選択します。
-
ワークベンチツールバーでをクリックします。
新しい荷重ケースがワークベンチに表示されます。手動で作成する場合、Pressure、Force、およびRemote loadsを追加できます。
- ワークベンチツールバーでをクリックします。
-
図 8で、オレンジ色でハイライトされているフェイスを選択します。
図 8. 
- 単位として、ドロップダウンメニューからMPaを選択します。
- 圧力テキストボックスに1と入力します。
- OKをクリックします。
ソリューション設定の編集
- プロジェクトツリーの解析ブランチでのソリューション設定をダブルクリックします。
- ソリューション設定ダイアログの、アダプティブのドロップダウンメニューでグローバル+ローカルを選択します。
- OKをクリックします。
解析の実行
- プロジェクトツリーで解析ワークベンチを開きます。
-
解析をクリックします。
結果の表示
-
解析ワークベンチでを選択します。
凡例ウィンドウが開いてコンタープロットが表示されます。ワークベンチ上のすべての荷重ケースが荷重ケースダイアログに一覧表示されます。
図 9. 
- ダイアログで、目的の荷重ケースを選択して結果を表示します。
-
ポイント情報を選択します。
- 終了したら、閉じるをクリックします。




