SS-T:4040 多载荷工况工作台
学习使用多载荷工况工作台。
- 目的
- SimSolid 执行无网格结构分析,适用于全功能零件和装配,容忍几何缺陷,并在几秒钟至几分钟内运行。在本教程中,您将执行以下操作:
- 学习如何创建多载荷工况工作台。
- 了解如何通过导入力和远程载荷以及手动创建每个子工况来添加载荷工况。
- 了解如何通过绘制和挑选信息来查看结果。
- 模型描述
- 本教程需要以下模型文件:
- MultipleLoadcases.ssp
- ImportLoads.csv
- Import_RemoteLoads.csv
打开项目
- 启动新 SimSolid 会话。
-
在主窗口工具栏上,点击打开项目
。
- 在打开项目文件对话框中,选择 MultipleLoadcases.ssp
- 点击确定。
创建多载荷工况工作台
-
在主窗口工具栏上,点击结构分析
。
-
从下拉菜单中选择多载荷工况。
工作台会出现在项目树中。
-
在工作台工具栏上,点击惯性释放
。
导入力
- 在项目树中,选择多载荷工况 1 工作台。
- 在工作台工具栏上,选择 。
- 在导入的力对话框中,点击从 CSV 导入。
-
从文件浏览器中选择 ImportLoads.csv,然后点击打开。
导入的力显示在对话框中,并映射在模型视窗中。如有必要,可以编辑表中的值。
图 2. 
- 在载荷工况下拉菜单中,查看载荷。
- 点击确定。
导入远程载荷
- 在项目树中,选择多载荷工况 1 工作台。
- 在工作台工具栏上,选择 。
- 在导入的远程载荷对话框中,点击从 CSV 导入。
-
从文件浏览器中选择 ImportRemoteLoads.csv,然后点击打开。
导入的远程载荷显示在对话框中,并映射在 模型视窗。你可以编辑表格中的远程坐标、力和力矩分量。您还可以根据需要编辑面映射。
图 4. 
- 可选:
编辑面映射。
-
在导入的远程载荷对话框中,点击确定。
载荷工况会显示在项目树中。载荷工况的名称取自 .csv 文件。
图 7. 
手动创建载荷工况
- 在项目树中,选择多载荷工况 1 工作台。
-
在工作台工具栏上,选择 。
新的载荷工况将列在工作台中。通过手动创建,可以添加压力、力和远程载荷。
-
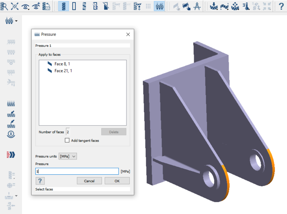
在工作台工具栏上,点击
(压力)。
-
选择 图 8 中高亮显示为橙色的面。
图 8. 
- 对于单位,从下拉菜单中选择 MPa。
- 在压力文本框中,输入 1。
- 点击确定。
编辑 的求解设置
- 在项目树的分析分支中,双击求解设置。
- 在求解设置对话框中,对于适配,在下拉菜单中选择全局 + 局部。
- 点击确定。
运行分析
- 在项目树上,打开分析工作台。
- 点击
求解。
查看结果
-
在分析工作台上,选择 。
图例窗口会打开并显示云图。工作台上的所有载荷都列在载荷工况对话框中。
图 9. 
- 在对话框中,选择所需的载荷工况即可显示结果。
-
拾取点信息。
- 完成后,点击关闭。




