Generate JIG Data
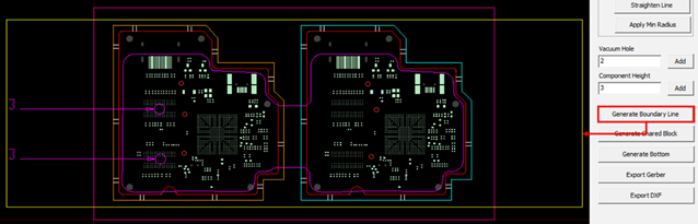
- Generate Boundary Line: Click Generate Boundary Line to create the boundary
line of the block JIG.
Figure 1. 
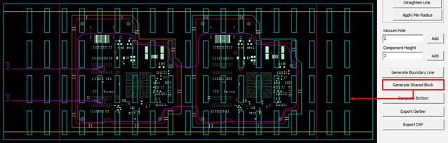
- Generate Shared Block: Create a line for shared block JIG.
Figure 2. 
- Generate Bottom: Create a line for the JIG bottom.
Figure 3. 