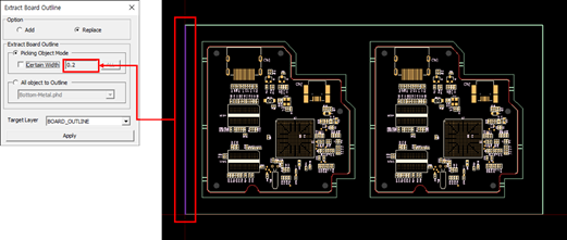
Extract Board Outline

  1. Choose Option.
    • Add: Add the selected Gerber object to the Panel Outline without initializing the existing Panel Outline.
    • Replace: Replace the selected Gerber object to the Panel Outline initializing the existing Panel Outline.
  2. Extract Board Outline: Specify how to extract Board Outline from Gerber data.
    • Picking Object Mode: Extract the Board Outline by selecting directly from the Gerber object.
      • Certain Width: Select all objects that have the same line width of the selected Gerber object automatically by clicking All.
        Figure 1.


        Figure 2.


    • All object to Outline: Extract all objects of the selected Gerber layer as Board outline.
  3. Target Layer: Specify the layer where the extracted Gerber object will be saved.
  4. Apply: Apply the outline settings to the PCB design data.