OS-HM-T: 5000 Coupled Linear Heat Transfer/Structure Analysis

Tutorial Level: Beginner In this tutorial, a coupled heat transfer/structure analysis is performed on a steel pipe.

Before you begin, copy the file(s) used in this tutorial to your working directory.
The pipe is fixed on the ground at one end and the heat flux is applied on the other end. A linear steady state heat conduction solution is defined first. The solution is then referred by a structure solution using TEMP to perform the coupled thermal/structural analysis. The problem is defined in HyperMesh and solved with OptiStruct. The heat transfer and structure results are post processed in HyperView.
Figure 1. Model Review


The following exercises are included:
  • Create the thermal/structural material and property
  • Apply thermal loads (QBDY1) and boundary conditions (CHBDYE)
  • Submit the job to OptiStruct
  • Post-process the results in HyperView

Launch HyperMesh

  1. Launch HyperMesh.
  2. In the New Session window, select HyperMesh from the list of tools.
  3. For Profile, select OptiStruct.
  4. Click Create Session.
    Figure 2. Create New Session


    This loads the user profile, including the appropriate template, menus, and functionalities of HyperMesh relevant for generating models for OptiStruct.

Import the Model

  1. On the menu bar, select File > Import > Solver Deck.
  2. In the Import File window, navigate to and select pipe.fem you saved to your working directory.
  3. Click Open.
  4. In the Solver Import Options dialog, ensure the Reader is set to OptiStruct.
    Figure 3. Import Base Model in HyperMesh


  5. Accept the default settings and click Import.

Set Up the Model

Create Coupled Thermal/Structural Material Properties

Create the material and property collectors before creating the component collectors.

  1. In the Model Browser, right-click and select Create > Material.
    A default MAT1 material displays in a Create Material window.
  2. For Name, enter steel.
  3. Select the check box next to MAT4.
    The MAT4 card image appears below MAT1 in the material information area. The MAT1 card defines the isotropic structural material. The MAT4 card is for the constant thermal material. MAT4 uses the same material ID as MAT1.
  4. In the Create Material window, enter the following values for the material, steel:
    1. [E] Young’s modulus = 2.1 x 1011 Pa
    2. [NU] Poisson’s ratio = 0.3
    3. [RHO] Material density = 7.9 x 103 Kg/m3
    4. [A] Thermal expansion coefficient = 1 x 10-5 / °C
    5. [K] Thermal conductivity = 73W / (m * °C)
  5. Click Close.
    A new coupled thermal/structural material, steel, is created.
    Figure 4. Create Material Window


  6. In the Model Browser, right-click and select Create > Property.
    A default PSHELL property displays in a Create Property window.
  7. For Name, enter solid.
  8. For Card Image, select PSOLID from the drop-down menu.
  9. For Material, click Unspecified.
  10. Click .
  11. In the Advanced Selection window, select steel and click OK.
  12. Click Close.
    The property of the solid steel pipe has been created as 3D PSOLID. Material information is linked to this property.
    Figure 5. Assign the Material Steel to the Property Solid


Link the Material and Property to the Existing Structure

Once the material and property are defined, they need to be linked to the structure.

  1. In the Model Browser, double click Components to open the Components Browser.
  2. Click on the pipe component.
    The component template displays in the Entity Editor.
  3. For Property, click Unspecified.
  4. Click .
  5. In the Advanced Selection window, select solid and click OK.

Apply Thermal Loads and Boundary Conditions

A structural constraint spc_struct is applied on the RBE2 element to fix the pipe on the ground. Two empty load collectors, spc_heat and heat_flux have been pre-created. In this section, the thermal boundary conditions and heat flux are applied on the model and saved in spc_heat and heat_flux, respectively.

Create Thermal Constraints

  1. In the Model Browser, double click Collectors under the Load Collectors section to open the Load Collectors/Collectors browser.
  2. Right-click spc_heat and select Make Current from the context menu.
    Figure 9. Make spc_heat Collector Current


  3. From the Analyze ribbon, select the Constraints tool.
    Figure 10. Add Constraints


  4. For Entities, select Nodes > .
  5. In the Advanced Selection window, select By Set from the drop-down menu.
    Figure 11. Advanced Selection Menus


  6. Select the predefined entity set heat, then click OK.
    Figure 12. Node Selection for Thermal SPC


  7. Clear the check boxes for DOF1, DOF2, DOF3, DOF4, DOF5, and DOF6.
  8. Click Create and then Close.

Create Heat Flux Load on the Free End of the Pipe

The heat flux is applied on the surface of the free end of the pipe.

  1. In the Model Browser, double click Collectors under the Load Collectors section to open the Load Collectors/Collectors browser.
  2. Right-click heat_flux and select Make Current from the context menu.
  3. From the Analyze ribbon, select the Heat Flux tool.
    Figure 13. Select Heat Flux Load


  4. In the Create Load window, For ELSETID, select the hamburger menu.
    Figure 14. Choose Surface for Heat Flux Load


  5. In the pop-up menu, click Create.
    Here, you can create a SURF SET on which the heat flux is applied.
  6. For Name, enter heat_surf.
  7. For Elements, click 0 Elements.
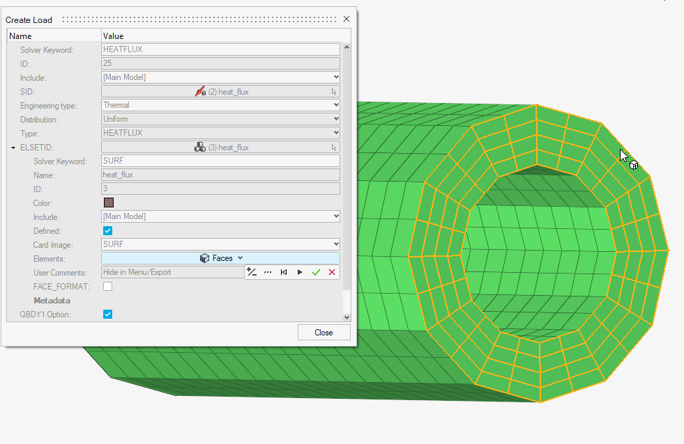
  8. Hover over and select the faces in the free-end of the pipe, as shown in Figure 15.
    The faces are automatically highlighted in the modeling window, making it easy to select the faces where the heat-flux is applied.
    Figure 15. Select Faces for Heat Flux Load


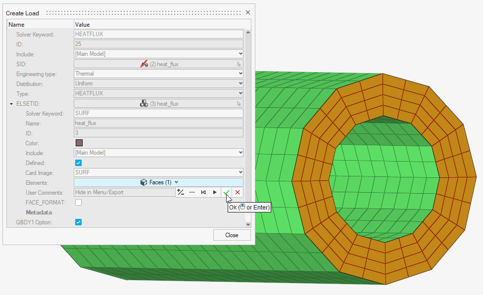
  9. Click to complete selection.
    Figure 16. Selected Faces for Heat Flux Load


  10. Under QBDY1 Option, verify Q0 is set to 1.0.
    Figure 17. QBDY1 Load Value


  11. Click Close.
    The uniform heat flux in the surface elements is defined.

Create a Heat Transfer Load Step

An OptiStruct steady state heat conduction load step is created, which references the thermal boundary conditions in the load collector spc_heat and the heat flux in the load collector heat_flux. The gradient, flux, and temperature output for the heat transfer analysis are also requested in the load step.

  1. In the Model Browser, right-click and select Create > Load Step.
    A default load step displays in the Entity Editor.
  2. For Name, enter heat_transfer.
  3. For Analysis type, select Heat transfer (steady state) from the drop-down menu.
  4. For SPC, click Unspecified.
  5. Click .
  6. In the Advanced Selection window, select spc_heat and click OK.
  7. Similarly, for LOAD, click Unspecified > , and select the heat_flux load collector.
  8. Verify that the Analysis type is set to HEAT.
  9. Select the OUTPUT check box.
  10. On the sublist for OUTPUT, select the FLUX and THERMAL check boxes.
  11. For both FLUX and THERMAL, set FORMAT to H3D and OPTION to ALL.


    Figure 18. Activate Output Requests


Create a Structure Load Step

To perform a coupled thermal/structural analysis, the heat transfer SUBCASE needs to be referenced by a structural SUBCASE through TEMP card. Since this is not directly supported in HyperMesh, a linear static structural subcase is created and temperature is added using SUBCASE_UNSUPPORTED or by editing the .fem file after the model export.
  1. In the Model Browser, right-click and select Create > Load Step.
    A default load step displays in the Entity Editor.
  2. For Name, enter structure_temp.
  3. Click on the drop-down menu in the Value field next to Analysis type in the Entity Editor and select Linear Static.
  4. For SPC, click Unspecified > .
  5. In the Advanced Selection dialog, select spc_struct and click OK.
  6. Select the check box next to TEMP_LOAD and SUBCASE OPTIONS.
  7. For SID, select SUBCASEID.
  8. Click and select the heat transfer subcase.
  9. Click Apply.
    This selects the heat transfer subcase ID as the input load for TEMP entry for the structural subcase.
    Figure 19. Select Heat Transfer Subcase as Load for Structural Subcase


  10. Click Close.

Run OptiStruct

  1. On the Analyze ribbon, under the Analyze tool group, select Run OptiStruct Solver.
    Figure 20. Initiate the OptiStruct Analysis Run


  2. In the File Explorer, save the model as pipe_complete to your working directory.
    The .fem filename extension is the recommended extension for OptiStruct input decks.
  3. Click Save.
  4. In the Solver Export Options window, for Export, select All and accept all other default settings.
  5. Click Export.
    Figure 21. Export Completed OptiStruct Input File


  6. In the Altair Compute Console, for Options, add the following run options:
    Figure 22. Altair Compute Console


  7. Click Run.
  8. Once the job completes successfully, the ACC Solver View window opens and an ANALYSIS COMPLETE message is printed in the Message log.
  9. Click Close.
    If the job is successful, you should see new results files in the directory in which pipe_complete.fem was run. The pipe_complete.out file is a good place to look for error messages that could help debug the input deck if any errors are present.

View the Results

Gradient temperatures and flux contour results for the steady-state heat conduction analysis and the stress and displacement results for the structural analysis are computed from OptiStruct. HyperView is used to post-process the results.

View the Heat Transfer Analysis Results

  1. Launch Altair HyperWorks.
  2. In the New Session window, select HyperView from the list of tools.
  3. For Profile, select General.
  4. Click Create Session.
    This loads the user profile, including the appropriate template, menus, and functionalities of HyperView relevant for post-processing results files.
  5. On the Results ribbon, Files tool group, click Open.
    Figure 23. Open Results File in HyperView


  6. For both the Load model and Load results fields, select pipe_complete.h3d from the File Explorer.
    Figure 24. Load H3D File in HyperView


  7. Click Apply.
  8. On the Results ribbon, click Contour .
    Figure 25.
  9. In the Results Browser tab, select Subcase 1 (heat transfer) as the current load case.
    Figure 26. Results Tab in HyperView


  10. In the first pull-down menu below Result type, select Element Fluxes (V).
  11. Click Apply.
    A contoured image representing Grid temperatures is displayed.
    Figure 27. Results of Heat Transfer Analysis


View the Coupled Thermal/Structural Analysis Results

  1. In the Results Browser tab, select Subcase 2 (structure temp) as the current load case.
  2. In the first pull-down menu below Result type, select Displacement (v).
  3. In the second pull-down menu below Result type, select Mag.
  4. Click Apply.
    The displacement contours are plotted.
  5. In the first pull-down menu below Result type, select Element Stresses [2D & 3D] (t).
  6. In the second pull-down menu below Result type, select vonMises.
  7. Click Apply.
    A contoured image representing von Mises stresses is displayed. Each element in the model is assigned a legend color, indicating the von Mises stress value for that element resulting from the applied loads and boundary conditions.
    Figure 28. Results of Structural Analysis