_nl.h3d file
A compressed binary file, containing both model and result data. It is output when either NLMON Subcase/Bulk Entry pair or PARAM,NLMON is specified in the input file.
It can be used to monitor and debug nonlinear results in HyperView. It can be used in conjunction with the _nl.out file and the os_out_file_parser.tcl script in HyperView for detailed nonlinear monitoring and debugging.
File Creation
It can be used in conjunction with the _nl.out file and the os_out_file_parser.tcl script in HyperView for detailed nonlinear monitoring and debugging. The _nl.h3d file is output on-the-fly during a nonlinear run.
File Contents
The _nl.h3d file contains node and element definitions in
addition to the following results:
| Result | Description |
|---|---|
| Displacement | Displacement results from Nonlinear Static and Nonlinear Transient Analysis is printed. |
In addition to the results mentioned in the table above, the
_nl.h3d file also contains SETs of the
following types:
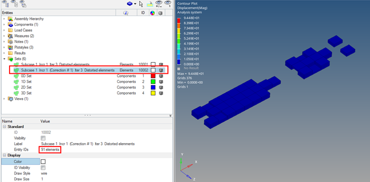
- SET of distorted elements at the current
iteration/incrementThe distorted element SET name can be correlated with the corresponding printing in the _nl.out file. For instance, see the printing corresponding to the same example in the _nl.out file.
Figure 2. 
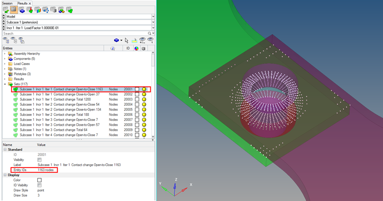
- SET of grids associated with Contact Status Change at the
current iteration/incrementFigure 3 illustrates an example SET of grids which are associated with a contact status change from Open to Close in the _nl.h3d file.
Figure 3. 
Comments
- Output is controlled by the I/O Option NLMON Subcase/Bulk Data or PARAM,NLMON.
- Currently, only Displacement output is supported in the _nl.h3d file.
- The results can be printed at each increment and also for iteration, depending on the INT field on the NLMON Bulk Data Entry. The INT field can be set to either INC or ITER. Setting PARAM,NLMON,DISP is equivalent to setting the INT field on NLMON Bulk Data to ITER.
- For each load step, the following
information is also printed in the labels in the Results Browser pull-down menu (Figure 4):
- The increment number
- The correction number at the current increment
- The iteration number within a particular increment
- The load factor
Figure 4. 
- For more information, refer to Runtime Monitoring in the User Guide.
